4001°ÙÀÏ»ã

¡Á

ÈÈÁÒÇì×££¡Å©ÒµÅ©´å²¿·¢ÎÄÅú×¼4001°ÙÀϻ㶯ÎïÒ©ÒµÑÎËá½ðÃ¹ËØ¿ÉÈÜÐÔ·ÛÔöÌí°ÐÏò¶¯Îï¶ÏÄÌ×ÐÖí

2024-07-31 »á¼ûÁ¿£º2675
×ÖÌ壺
´ó
ÖÐ
С


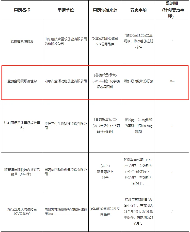
7ÔÂ30ÈÕ£¬£¬£¬£¬£¬£¬£¬Å©ÒµÅ©´å²¿Ðû²¼¡¶ÖлªÈËÃñ¹²ºÍ¹úũҵũ´å²¿Í¨¸æµÚ812ºÅ¡·£¬£¬£¬£¬£¬£¬£¬Æ¾Ö¤¡¶ÊÞÒ©¹ÜÀíÌõÀý¡·ºÍ¡¶ÊÞÒ©×¢²á²½·¥¡·»®¶¨£¬£¬£¬£¬£¬£¬£¬¾­Éó²é£¬£¬£¬£¬£¬£¬£¬Åú×¼ºÓ±±Ô¶Õ÷ºÌľҩҵÓÐÏÞ¹«Ë¾µÈ23¼Òµ¥Î»É걨µÄ¿¨Âå·ÒµÈ5ÖÖÊÞÒ©²úƷΪÐÂÊÞÒ©£¬£¬£¬£¬£¬£¬£¬ºË·¢¡¶ÐÂÊÞÒ©×¢²áÖ¤Êé¡·£¬£¬£¬£¬£¬£¬£¬Ðû²¼²úÆ·¹¤ÒÕ¹æ³Ì¡¢ÖÊÁ¿±ê×¼¡¢ËµÃ÷ÊéºÍ±êÇ©£¬£¬£¬£¬£¬£¬£¬×ÔÐû²¼Ö®ÈÕÆðÖ´ÐС£¡£¡£¡£¡£

Åú×¼ÄÚÃɹÅ4001°ÙÀϻ㶯ÎïÒ©ÒµÓÐÏÞ¹«Ë¾ÑÎËá½ðÃ¹ËØ¿ÉÈÜÐÔ·ÛÊÞÒ©²úÆ·±ä»»×¢²á£¬£¬£¬£¬£¬£¬£¬Ðû²¼ÐÞ¶©ºóµÄ˵Ã÷ÊéºÍ±êÇ©£¬£¬£¬£¬£¬£¬£¬×ÔÐû²¼Ö®ÈÕÆðÖ´ÐС£¡£¡£¡£¡£ÄÚÃɹÅ4001°ÙÀϻ㶯ÎïÒ©ÒµÓÐÏÞ¹«Ë¾ÑÎËá½ðÃ¹ËØ¿ÉÈÜÐÔ·ÛÔöÌí°ÐÏò¶¯Îï¶ÏÄÌ×ÐÖí¡£¡£¡£¡£¡£


4001°ÙÀϻ㡤(Öйú)ÓÐÏÞ¹«Ë¾¹ÙÍø

4001°ÙÀϻ㡤(Öйú)ÓÐÏÞ¹«Ë¾¹ÙÍø

ÃÉICP±¸05000655ºÅ-2  ÊÖÒÕÖ§³Ö£º¹ú·çÍøÂç  ÍøÕ¾µØÍ¼
¡¾ÍøÕ¾µØÍ¼¡¿¡¾sitemap¡¿